重要报告发布:2026年推动钢铁等重点产业供需平衡稳定,企业盈利水平明显提高,陕西龙门钢铁有限责任公司" /> 重要报告发布:2026年推动钢铁等重点产业供需平衡稳定,企业盈利水平明显提高,一切为了发展,一切为了员工;创新卓越,做大做强;每一年,每一天,我们都要进步!电话:0913-5182222 传真:0913-5182286 地址:陕西省韩城市龙门镇" />
新闻中心 行业动态

重要报告发布:2026年推动钢铁等重点产业供需平衡稳定,企业盈利水平明显提高

2026-03-16 20:07    来源:中国钢铁新闻网
  新华社授权于3月14日发表了2026年3月5日在第十四届全国人民代表大会第四次会议上国家发展和改革委员会做的《关于2025年国民经济和社会发展计划执行情况与2026年国民经济和社会发展计划草案的报告》。
  其中,与钢铁相关内容整理如下:
  一、2025年国民经济和社会发展计划执行情况
  重点产业提质升级步伐加快。出台化解重点产业结构性矛盾促进提质升级的政策措施,综合整治“内卷式”竞争成效显现,规模以上制造业利润增长5.0%。扎实开展粗钢产量调控,加大产能减量置换力度。
  区域协调发展走深走实,区域经济布局更加优化。持续推动区域协调发展战略、区域重大战略落实落细,优化重大生产力布局,支持经济大省挑大梁,各地比较优势进一步发挥。黄河干支流堤防加固、排污口排查整治、城镇污水处理能力提升等工作扎实推进,钢铁、化工等重点行业用水效率持续提升。
  全面节约战略实施成效明显。大力发展循环经济,加快构建废弃物循环利用体系,提高资源综合利用水平,废钢铁、废有色金属等10种主要再生资源回收量超过4亿吨,大宗固体废物综合利用率超60%,主要资源产出率进一步提高。
  二、2026年经济社会发展总体要求、主要目标和政策取向
  2026年是“十五五”开局之年,做好经济社会发展工作,意义十分重大。
  (二)加快建设现代化产业体系,加紧培育壮大新动能。坚持把发展经济的着力点放在实体经济上,统筹推进传统产业转型升级、新兴产业发展壮大和未来产业前瞻布局,因地制宜发展新质生产力。
  一是持续推进重点产业提质升级。实施新一轮制造业重点产业链高质量发展行动,开展重点行业提质降本降碳行动,新部署一批重大技术改造升级项目,推动传统产业改造升级。强化产业基础再造和重大技术装备攻关,发展先进制造业集群。促进制造业数智化转型,发展智能制造、绿色制造、服务型制造。加强重点行业产能治理,做好产能监测、预警和调控,强化项目科学论证,完善市场准入、公平竞争、产能退出等机制,加强反垄断和反不正当竞争,规范市场价格秩序,强化标准引领和质量监管,综合施策整治“内卷式”竞争。因业施策依法依规推进落后产能退出与新增优质产能平稳接续,鼓励新兴产业保持产能适度冗余、促进竞争创新。
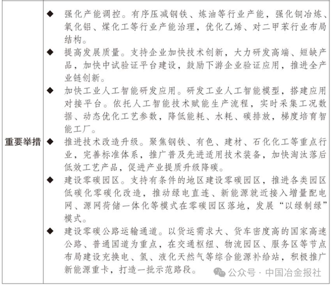
  主要目标:推动钢铁、有色、建材、石化、化工重点产业供需平衡稳定,产业发展健康有序,结构更加优化,行业创新能力与生产效率实现双提升,企业盈利水平明显提高;绿色化和数字化发展形成新优势,人工只能在重点产业深度应用,单位产品能耗和碳排放持续降低,有力支撑我国实现碳达峰目标。
  重要举措:强化产能调控。有序压减钢铁、炼油等行业产能,强化铜冶炼、氧化铝、煤化工等行业产能治理,优化乙烯、对二甲苯行业布局结构。

下一篇:没有了
  • OA系统
  • 企业邮局
用户名:
密 码:
友情链接:
网站首页 | 公司简介 | 建言献策 | 企业邮局 | 联系我们
行政人事部:0913-5182286 党委工作部:0913-5182082 供销中心:0913-5182135
  
版权所有 陕西龙门钢铁有限责任公司 © 2026 陕ICP备05004228号

陕公网安备 61058102000140号